Cricbuzz Reimagined: A UX Case Study
Cricbuzz Reimagined: A UX Case Study
Reccomend to open in web
Duration
Duration
July-August 2024
July-August 2024
July-August 2024
Responsibility
Responsibility
UI/UX Designer
UI/UX Designer
UI/UX Designer
Tools Used
Tools Used
Figma
Figma
Figma
Introduction
Introduction
Cricbuzz became the go-to app for cricket fans in 2010, reaching 100M+ downloads by 2022. But the app hasn’t evolved with its users. This case study explores how a redesigned Cricbuzz could meet modern user needs.
My role
My role
I led the end-to-end design process; from user research and defining key pain points to crafting user flows, wireframes and high-fidelity prototypes. I also contributed to product scoping and ran usability checks to ensure the solutions met real user needs.
The Challenge
The Challenge
Today’s cricket fans expect more than just live scores. They want:
Personalized experiences
Easy player stat comparisons
Efficient navigation through live and archived content
Clean, focused commentary
Deeper insights into a player’s career
As a result, passionate fans turn to platforms like Crex or Cricinfo to fill the gaps.
UX Research
Competitive Analysis
Competitive Analysis
Competitive Analysis
To understand how Cricbuzz stacks up against the modern expectations of cricket fans, I explored competing apps like Crex, CricHeroes, ESPNcricinfo, and Stumps. Each offered unique approaches to live scoring and cricket analysis but also revealed consistent gaps.
To understand how Cricbuzz stacks up against the modern expectations of cricket fans, I explored competing apps like Crex, CricHeroes, ESPNcricinfo, and Stumps. Each offered unique approaches to live scoring and cricket analysis but also revealed consistent gaps.
To understand how Cricbuzz stacks up against the modern expectations of cricket fans, I explored competing apps like Crex, CricHeroes, ESPNcricinfo, and Stumps. Each offered unique approaches to live scoring and cricket analysis but also revealed consistent gaps.






Talking to users
Talking to users
Talking to users
I conducted 4 interviews with cricket enthusiasts and casual fans to understand how they use Cricbuzz for live scores, updates, news, and player stats. These conversations surfaced key frustrations and expectations, offering insights that shaped the redesign.
The goal was to identify pain points and usage patterns, and create a smoother, more intuitive experience for every type of fan.
I conducted 4 interviews with cricket enthusiasts and casual fans to understand how they use Cricbuzz for live scores, updates, news, and player stats. These conversations surfaced key frustrations and expectations, offering insights that shaped the redesign.
The goal was to identify pain points and usage patterns, and create a smoother, more intuitive experience for every type of fan.
I conducted 4 interviews with cricket enthusiasts and casual fans to understand how they use Cricbuzz for live scores, updates, news, and player stats. These conversations surfaced key frustrations and expectations, offering insights that shaped the redesign.
The goal was to identify pain points and usage patterns, and create a smoother, more intuitive experience for every type of fan.
Classifying users
Classifying users
Classifying users
I identified three main user types for Cricbuzz:
Cricket enthusiasts and casual fans
Casual Fans
Sports Journalists
I identified three main user types for Cricbuzz:
Cricket enthusiasts and casual fans
Casual Fans
Sports Journalists
I identified three main user types for Cricbuzz:
Cricket enthusiasts and casual fans
Casual Fans
Sports Journalists



Identifying the Pain Points
Identifying the Pain Points
Identifying the Pain Points
While each user type had unique needs and pain points, the key insights across all users were:
While each user type had unique needs and pain points, the key insights across all users were:
While each user type had unique needs and pain points, the key insights across all users were:



Ideation
Feature Prioritization
Feature Prioritization
Feature Prioritization
To prioritize ideas, I mapped them by impact and effort. This helped identify high-impact opportunities that could meaningfully elevate the user experience without adding unnecessary complexity.
To prioritize ideas, I mapped them by impact and effort. This helped identify high-impact opportunities that could meaningfully elevate the user experience without adding unnecessary complexity.
To prioritize ideas, I mapped them by impact and effort. This helped identify high-impact opportunities that could meaningfully elevate the user experience without adding unnecessary complexity.






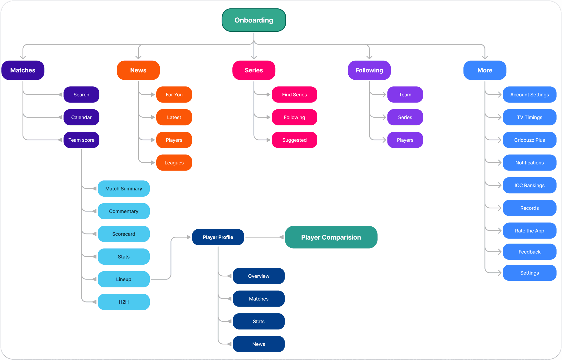
Information Architecture
Information Architecture
Information Architecture
To bring clarity and flow to the redesigned Cricbuzz experience, I mapped out a clear information architecture that prioritized ease of navigation and content discoverability.
To bring clarity and flow to the redesigned Cricbuzz experience, I mapped out a clear information architecture that prioritized ease of navigation and content discoverability.
To bring clarity and flow to the redesigned Cricbuzz experience, I mapped out a clear information architecture that prioritized ease of navigation and content discoverability.



Low-Fidelity Wireframe
Low-Fidelity Wireframe
Low-Fidelity Wireframe



Designing an Intuitive Navigation Flow
Designing an Intuitive Navigation Flow
Designing an Intuitive Navigation Flow
To create a seamless and well-connected user experience, I explored multiple navigation layouts and validated each through user testing.
To create a seamless and well-connected user experience, I explored multiple navigation layouts and validated each through user testing.
To create a seamless and well-connected user experience, I explored multiple navigation layouts and validated each through user testing.






Onboarding That Actually Matters
Onboarding That Actually Matters
Onboarding That Actually Matters
Onboarding wasn’t just a formality it was designed to feel purposeful and impactful.
In the redesigned Cricbuzz experience, I wanted the very first interaction to give users a sense of control over their preferences and priorities. The onboarding flow focuses on letting users choose their favorite teams and players right from the start.
Onboarding wasn’t just a formality it was designed to feel purposeful and impactful.
In the redesigned Cricbuzz experience, I wanted the very first interaction to give users a sense of control over their preferences and priorities. The onboarding flow focuses on letting users choose their favorite teams and players right from the start.
Onboarding wasn’t just a formality it was designed to feel purposeful and impactful.
In the redesigned Cricbuzz experience, I wanted the very first interaction to give users a sense of control over their preferences and priorities. The onboarding flow focuses on letting users choose their favorite teams and players right from the start.






Filtering the Noise in Commentary
Filtering the Noise in Commentary
Filtering the Noise in Commentary
Live commentary can get overwhelming, especially when users just want to catch up on the big moments. With constant updates, key plays and highlights often get buried, leaving fans frustrated or scrolling endlessly.
Live commentary can get overwhelming, especially when users just want to catch up on the big moments. With constant updates, key plays and highlights often get buried, leaving fans frustrated or scrolling endlessly.
Live commentary can get overwhelming, especially when users just want to catch up on the big moments. With constant updates, key plays and highlights often get buried, leaving fans frustrated or scrolling endlessly.






Design
Matches Tab
Matches Tab
Matches Tab


News Tab
News Tab
News Tab


Onboarding
Onboarding
Onboarding


Navigation
Navigation
Navigation


Matchday
Matchday
Matchday


Player Profile
Player Profile
Player Profile


Bonus Feature
Bonus Feature
Bonus Feature



Conclusion
Conclusion
Conclusion
The redesigned Cricbuzz app represents a successful transition from a basic platform to an engaging, personalised cricket experience. Through this project, I discovered the importance of listening, understanding, and empathizing with users. Features like personalized content and player comparisons enhance user satisfaction and engagement, positioning Cricbuzz as a go-to app for fans.
While the redesign has been a significant success, there are still opportunities for further improvement which are as follows:
Conduct more extensive user research: Record the original onboarding impressions of new users to gain diverse perspectives and reduce design bias.
Test the final prototype with a larger user group: Challenge assumptions and identify areas for further refinement by involving more users in the testing process.
Conduct additional rounds of testing and iteration: Allow for continuous improvement by testing and refining the design multiple times.
AI-powered recommendations: Utilizing AI to suggest personalized content based on user preferences.
Augmented reality features: Integrating AR for interactive experiences, such as visualizing player stats or match highlights.
The redesigned Cricbuzz app represents a successful transition from a basic platform to an engaging, personalised cricket experience. Through this project, I discovered the importance of listening, understanding, and empathizing with users. Features like personalized content and player comparisons enhance user satisfaction and engagement, positioning Cricbuzz as a go-to app for fans.
While the redesign has been a significant success, there are still opportunities for further improvement which are as follows:
Conduct more extensive user research: Record the original onboarding impressions of new users to gain diverse perspectives and reduce design bias.
Test the final prototype with a larger user group: Challenge assumptions and identify areas for further refinement by involving more users in the testing process.
Conduct additional rounds of testing and iteration: Allow for continuous improvement by testing and refining the design multiple times.
AI-powered recommendations: Utilizing AI to suggest personalized content based on user preferences.
Augmented reality features: Integrating AR for interactive experiences, such as visualizing player stats or match highlights.
The redesigned Cricbuzz app represents a successful transition from a basic platform to an engaging, personalised cricket experience. Through this project, I discovered the importance of listening, understanding, and empathizing with users. Features like personalized content and player comparisons enhance user satisfaction and engagement, positioning Cricbuzz as a go-to app for fans.
While the redesign has been a significant success, there are still opportunities for further improvement which are as follows:
Conduct more extensive user research: Record the original onboarding impressions of new users to gain diverse perspectives and reduce design bias.
Test the final prototype with a larger user group: Challenge assumptions and identify areas for further refinement by involving more users in the testing process.
Conduct additional rounds of testing and iteration: Allow for continuous improvement by testing and refining the design multiple times.
AI-powered recommendations: Utilizing AI to suggest personalized content based on user preferences.
Augmented reality features: Integrating AR for interactive experiences, such as visualizing player stats or match highlights.









